CYP3A5
Identifiers
AliasesCYP3A5, CP35, CYPIIIA5, P450PCN3, PCN3, cytochrome P450 family 3 subfamily A member 5
External IDsOMIM: 605325 MGI: 106099 HomoloGene: 133568 GeneCards: CYP3A5
Orthologs
SpeciesHumanMouse
Entrez

1577

13114

Ensembl

ENSG00000106258

ENSMUSG00000038656

UniProt

P20815

Q64481

RefSeq (mRNA)

NM_000777
NM_001190484
NM_001291829
NM_001291830

NM_007820

RefSeq (protein)

NP_000768
NP_001177413
NP_001278758
NP_001278759

NP_031846

Location (UCSC)Chr 7: 99.65 – 99.68 MbChr 5: 145.37 – 145.41 Mb
PubMed search[3][4]
Wikidata
View/Edit HumanView/Edit Mouse

Cytochrome P450 3A5 is a protein that in humans is encoded by the CYP3A5 gene.

Tissue distribution

CYP3A5 encodes a member of the cytochrome P450 superfamily of enzymes. Like most of the cytochrome P450, the CYP3A5 is expressed in the prostate and the liver.[5] It is also expressed in epithelium of the small intestine and large intestine for uptake and in small amounts in the bile duct, nasal mucosa, kidney, adrenal cortex, epithelium of the gastric mucosa with intestinal metaplasia, gallbladder, intercalated ducts of the pancreas, chief cells of the parathyroid and the corpus luteum of the ovary (at protein level).[5]

Clinical significance

The cytochrome P450 proteins are monooxygenases which catalyze many reactions involved in drug metabolism and synthesis of cholesterol, steroids and other lipids. This protein localizes to the endoplasmic reticulum and its expression is induced by glucocorticoids and some pharmacological agents. The enzyme metabolizes drugs such as nifedipine and cyclosporine as well as the steroid hormones testosterone, progesterone and androstenedione. This gene is part of a cluster of cytochrome P450 genes on chromosome 7q21.1. This cluster includes a pseudogene, CYP3A5P1, which is very similar to CYP3A5. This similarity has caused some difficulty in determining whether cloned sequences represent the gene or the pseudogene.[6]

CYP3A4/3A5 are a group of heme-thiolate monooxygenases. In liver microsomes, this enzyme is involved in an NADPH-dependent electron transport pathway. It oxidizes a variety of structurally unrelated compounds, including steroids, fatty acids, and xenobiotics.[5] Immunoblot analysis of liver microsomes showed that CYP3A5 is expressed as a 52.5-kD protein, whereas CYP3A4 migrates as a 52.0-kD protein.[7] The human CYP3A subfamily, CYP3A4, CYP3A5, CYP3A7 and CYP3A43, is one of the most versatile of the biotransformation systems that facilitate the elimination of drugs (37% of the 200 most frequently prescribed drugs in the U.S.[8]).

CYP3A4 and CYP3A5 together account for approximately 30% of hepatic cytochrome P450, and approximately half of medications that are oxidatively metabolized by P450 are CYP3A substrates.[9] Both CYP3A4 and CYP3A5 are expressed in liver and intestine, with CYP3A5 being the predominant form expressed in extrahepatic tissues.[9]

Selective inhibition and therapeutic relevance

The (wild-type) CYP3A enzymes have traditionally been thought of as functionally redundant, distinguishable mostly by expression patterns. Since CYP3A5 is almost always expressed at significantly lower levels than CYP3A4, an understanding of its clinical significance was limited. Most studies suggesting any non-overlapping metabolic functions apart from CYP3A4 were limited to small differences in metabolites produced from drugs which themselves were still substrates of CYP3A4.[10] However, in 2016 it was found that CYP3A5 mediated acquired drug resistance in pancreatic ductal adenocarcinoma, a type of pancreatic cancer.[11] This not only showed a context of selective CYP3A5 expression, but also demonstrated a therapeutic need for selective CYP3A5 inhibition and hinted that its metabolic role was not completely redundant with CYP3A4. Indeed, chemical tools would soon after be developed which could demonstrate and probe the selective CYP3A5 metabolic activity.

In 2020, Wright et al. reported the first CYP3A5-selective inhibitor clobetasol propionate.[12] The study demonstrated a strong inhibition of CYP3A5 and showed its high selectivity over other CYP3A enzymes including CYP3A4. It was proposed that clobetasol propionate differentially occupied the binding site of CYP3A5 compared to CYP3A4 (which would later become validated with subsequent studies).[13]

Allele distribution

The CYP3A5 gene has several functional variants, which vary depending on ethnicity. The CYP3A5*1 allele is associated with a normal metabolization of medication. It is most common among individuals native to Sub-Equatorial Africa, though the mutation also occurs at low frequencies in other populations. The CYP3A5*3 allele is linked with a poor metabolization of medication. It is near fixation in Europe, and is likewise found at high frequencies in West Asia and Central Asia, as well as among Afro-Asiatic (Hamitic-Semitic) speaking populations in North Africa and the Horn of Africa. Additionally, the mutation occurs at moderate-to-high frequencies in South Asia, Southeast Asia and East Asia, and at low frequencies in Sub-Equatorial Africa.[14][15]

Global distribution of the CYP3A5 alleles:[15]

PopulationCYP3A5*1CYP3A5*3CYP3A5*6CYP3A5*7
Adygei12%88%
Afar35%65%18%0%
African Americans63%37%12%21%
Algerians (North)19%81%5%1%
Amhara33%67%15%0%
Anatolian Turks9%91%0%0%
Armenians (South)5%95%0%0%
Asante89%11%22%7%
Ashkenazi Jews3%97%0%0%
Balochi20%80%
Bantu (Kenya)83%17%
Bantu (South Africa)74%26%18%10%
Bantu (Uganda)96%4%22%21%
Basques (French)4%96%
Bedouin (Israel)17%83%
Berbers (Morocco)20%80%4%1%
Biaka Pygmies89%11%
Brahui12%88%
Britons (England and Scotland)35%65%0%
Bulsa81%19%16%13%
Burusho22%78%
Cameroonian (Lake Chad)76%24%32%7%
Canadian Caucasians7%93%0%0%
Chagga74%26%14%9%
Chewa85%15%16%17%
Chinese25%75%0%
Chinese (Denver, Colorado)25%75%
Colombians15%85%
Colombians (Medellian)48%52%2%
Congolese (Brazzaville)80%20%12%9%
Dai45%55%
Druze8%92%
Daur15%85%
East Asian31%69%0%0%
European2%98%0%0%
Finns45%55%0%
French8%-9%91%-92%0%0%
Gabonese79%21%19%19%
Gambians79%21%20%12%
Germans7%93%
Gujarati (Houston, Texas)25%75%
Han25%75%
Han (Beijing)28%72%0%
Han (Southern)47%53%0%
Hazara25%75%
Hezhen15%85%
Hispanic25%75%0%0%
Iberians39%61%0%
Igbo87%13%18%9%
Indians41%59%0%
Italians (Bergamo)18%82%
Italians (Sardinia)5%95%
Italians (Tuscany)5%-6%94%-95%0.5%
Japanese23%77%0%
Japanese (Tokyo)26%74%0.004%
Kalash24%76%
Karitiana23%77%
Kasena78%22%17%13%
Khmer27%73%
Koreans19%81%0%
Kotoko73%27%23%5%
Lahu25%75%
Lemba87%13%25%15%
Lomwe83%17%22%11%
Luhya (Webuye, Kenya)86%14%26%
Maale51%49%15%1%
Maasai (Kinyawa, Kenya)51%49%14%
Makrani14%86%
Malay39%61%0%
Malawians79%21%14%14%
Mandenka69%31%
Manjak79%21%23%7%
Maya29%71%
Mayo Darle73%27%25%6%
Mbuti Pygmies93%7%
Melanesians18%82%
Mestizo (El Salvador and Nicaragua)24%76%
Mestizo (Ecuador)12%88%
Mexicans (Los Angeles)25%75%2%
Miaozu35%65%
Mongola35%65%
Mozabite16%84%
Naxi28%72%
Ngoni89%11%33%6%
North American Caucasians9%90%
Orogen10%90%
Orcadians16%84%
Oromo35%65%14%0%
Papuans21%79%
Palestinians18%82%
Pathan12%88%
Pima54%46%
Puerto Ricans56%44%5%
Russians8%92%
San (Namibia)93%7%
Sena84%16%23%16%
Sephardi Jews11%89%0%0%
She45%55%
Shewa Arabs60%40%22%7%
Shona22%78%22%10%
Sindhi18%82%
Somie (Cameroonian Grassfields)77%23%18%10%
Southern Sudanese76%24%33%3%
Spaniard9%91%
Sudanese (Northern)40%60%11%0%
Sudanese (Kordofan)55%45%20%2%
Surui17%83%
Swedes7%93%0%0%
Tanzanians81%19%19%12%
Tu10%90%
Tujia35%65%
Tunisian19%81%1%0%
Uygur5%95%
Wolof73%27%18%9%
Xibo22%78%
Yao82%18%13%9%
Yakuts10%90%
Yemeni (Hadramaut)15%85%3%1%
Yemeni (Sena and Msila)42%58%12%3%
Yizu20%80%
Yoruba83%-94%6%-17%17%-75%0%
Zimbabweans (Mposi)84%16%16%19%

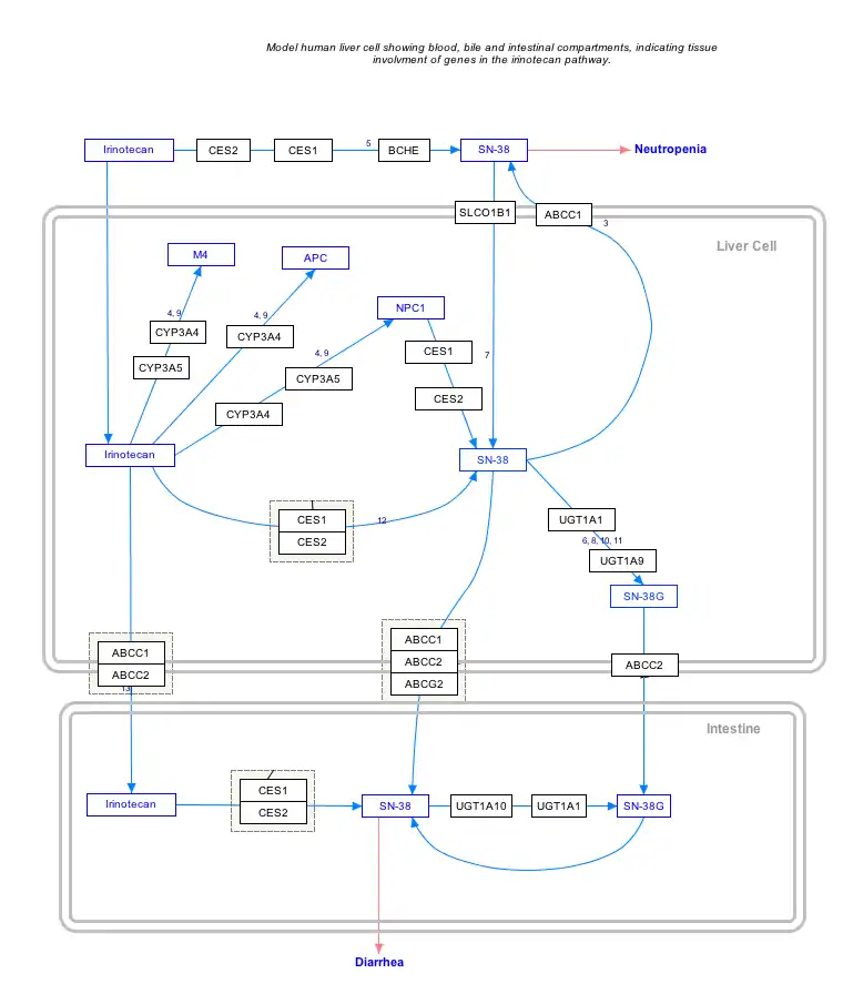
Interactive pathway map

Click on genes, proteins and metabolites below to link to respective articles. [§ 1]

[[File:
IrinotecanPathway_WP46359
[[
]]
[[
]]
[[
]]
[[
]]
[[
]]
[[
]]
[[
]]
[[
]]
[[
]]
[[
]]
[[
]]
[[
]]
[[
]]
[[
]]
[[
]]
[[
]]
[[
]]
[[
]]
[[
]]
[[
]]
[[
]]
[[
]]
[[
]]
[[
]]
[[
]]
[[
]]
[[
]]
[[
]]
[[
]]
[[
]]
IrinotecanPathway_WP46359
|alt=Irinotecan Pathway edit]]
Irinotecan Pathway edit
  1. The interactive pathway map can be edited at WikiPathways: "IrinotecanPathway_WP229".

See also

References

  1. 1 2 3 GRCh38: Ensembl release 89: ENSG00000106258 - Ensembl, May 2017
  2. 1 2 3 GRCm38: Ensembl release 89: ENSMUSG00000038656 - Ensembl, May 2017
  3. "Human PubMed Reference:". National Center for Biotechnology Information, U.S. National Library of Medicine.
  4. "Mouse PubMed Reference:". National Center for Biotechnology Information, U.S. National Library of Medicine.
  5. 1 2 3 "P08684-CP3A4_Human". UniProt. Retrieved November 11, 2014.
  6. "Entrez Gene: CYP3A5 cytochrome P450, family 3, subfamily A, polypeptide 5".
  7. "CYTOCHROME P450, SUBFAMILY IIIA, POLYPEPTIDE 5; CYP3A5". OMIM. Retrieved November 11, 2014.
  8. Zanger UM, Turpeinen M, Klein K, Schwab M (2008). "Functional pharmacogenetics/genomics of human cytochromes P450 involved in drug biotransformation". Analytical and Bioanalytical Chemistry. 392 (6): 1093–108. doi:10.1007/s00216-008-2291-6. PMID 18695978. S2CID 33827704.
  9. 1 2 "CYP3A5". PharmGKB. Retrieved November 11, 2014.
  10. Dennison JB, Kulanthaivel P, Barbuch RJ, Renbarger JL, Ehlhardt WJ, Hall SD (August 2006). "Selective metabolism of vincristine in vitro by CYP3A5". Drug Metabolism and Disposition. 34 (8): 1317–1327. doi:10.1124/dmd.106.009902. PMID 16679390. S2CID 1225633.
  11. Noll EM, Eisen C, Stenzinger A, Espinet E, Muckenhuber A, Klein C, et al. (March 2016). "CYP3A5 mediates basal and acquired therapy resistance in different subtypes of pancreatic ductal adenocarcinoma". Nature Medicine. 22 (3): 278–287. doi:10.1038/nm.4038. PMC 4780258. PMID 26855150.
  12. Wright WC, Chenge J, Wang J, Girvan HM, Yang L, Chai SC, et al. (February 2020). "Clobetasol Propionate Is a Heme-Mediated Selective Inhibitor of Human Cytochrome P450 3A5". Journal of Medicinal Chemistry. 63 (3): 1415–1433. doi:10.1021/acs.jmedchem.9b02067. PMC 7087482. PMID 31965799.
  13. Wang J, Buchman CD, Seetharaman J, Miller DJ, Huber AD, Wu J, et al. (November 2021). "Unraveling the Structural Basis of Selective Inhibition of Human Cytochrome P450 3A5". Journal of the American Chemical Society. 143 (44): 18467–18480. doi:10.1021/jacs.1c07066. PMC 8594567. PMID 34648292.
  14. Valente C, Alvarez L, Marks SJ, Lopez-Parra AM, Parson W, Oosthuizen O, Oosthuizen E, Amorim A, Capelli C, Arroyo-Pardo E, Gusmão L, Prata MJ (28 May 2015). "Exploring the relationship between lifestyles, diets and genetic adaptations in humans". BMC Genetics. 16 (55): 55. doi:10.1186/s12863-015-0212-1. PMC 4445807. PMID 26018448.
  15. 1 2 Bains RK. "Molecular diversity and population structure at the CYP3A5 gene in Africa" (PDF). University College London. Retrieved 13 June 2016.

Further reading

This article is issued from Wikipedia. The text is licensed under Creative Commons - Attribution - Sharealike. Additional terms may apply for the media files.