This is an order of battle for the Battle of Vimeiro that was fought on 20 August 1808.
Abbreviations used

Military rank
- Gen = General
- Lt Gen = Lieutenant-General
- Maj Gen = Major-General
- GD = général de division
- Brig Gen = Brigadier-General
- GB = général de brigade
- Col = Colonel
- Lt Col = Lieutenant Colonel
- Maj = Major
- Capt = Captain
- Lt = Lieutenant
Other
- (w) = wounded
- (mw) = mortally wounded
- (k) = killed in action
- (c) = captured
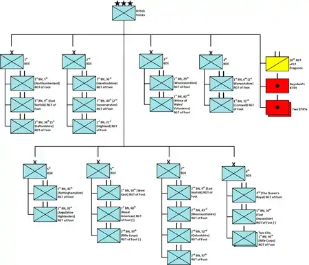
British-Portuguese Army
Commander-in-chief: Lt Gen Sir Arthur Wellesley[1]
| Brigade | Regiments and Others |
|---|---|
| 1st Brigade
|
|
| 2nd Brigade
|
|
| 3rd Brigade
|
|
| 4th Brigade
|
|
| 5th Brigade
|
|
| 6th Brigade
|
|
| 7th Brigade
|
|
| 8th Brigade
|
|
| Cavalry
|
|
| Artillery
|
|
| Portuguese detachment
|
|
| Total British and Portuguese force: 19,363 men (16,778 British, 2,585 Portuguese, 16 guns) | |
French Army of Portugal
Commander-in-chief: General of Division Jean-Andoche Junot, duke of Abrantes
| Division | Brigade | Regiments and Others |
|---|---|---|
| Division Delaborde
|
1st Brigade
|
|
| 2nd Brigade
|
| |
| Division Loison
|
1st Brigade
|
|
| 2nd Brigade
|
| |
| Cavalry Division
|
||
| Reserve |
| |
| Auxiliaries
|
| |
| Total French force: 15,656 men (12,705 infantry, 2,251 cavalry, 700 artillery, 23 guns) | ||
Notes
There is no exact muster of the French Army of Portugal at Vimeiro, so the unit strength is given for the end of the July.
Sir Charles Oman calculated that the French Army of Portugal at Vimeiro on the day of the battle (20 August) was:
- Infantry: 8,305 men
- Reserve Grenadiers: 2,100 men
- Cavalry: 1,951 men
- Artillery and other: 700 men
Total force: 13,056
Sources
Printed
- Zimmermann, Dick. "The Battle of Vimeiro", Wargamer's Digest Magazine. October 1983.