19

Is there a list of available events that can be used for Upstart?

For example start on local-filesystems so local-filesystems is an event but when is it triggered and what other events are there?

Lekensteyn
  • 174,277

2 Answers2

32

Manpages

Starting in Ubuntu 11.04, there is an awesome man page created by James Hunt called usptart-events so from the terminal run:

man upstart-events

It is also available from the Ubuntu online manpages, upstart-events, but loses some formatting so a better online resource for the same information is from the Upstart cookbook.

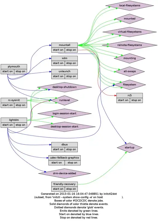
Visualisation of Jobs and Events

There is also an excellent tool, initctl2dot for visualization of upstart events. Below are examples of using the command to generate images from Ubuntu 12.04.

View all jobs:

initctl2dot -o - | dot -Tpng -o upstart.png

View only plymouth, lightdm and mountall jobs:

initctl2dot -r plymouth,lightdm,mountall -o - | dot -Tpng -o upstart2.png

Source

Grep init

You can also grep for emit in the following directories:

grep -r emit /etc/init /etc/init.d /etc/network/if*.d

That will give you most of them, the others are emitted by the dbus bridge.


For more information and best practices, see The Upstart Cookbook.

Cas
  • 8,557
SpamapS
  • 19,820
  • 1
    The best way to view upstart-events(7) online is via the cookbook btw: http://upstart.ubuntu.com/cookbook/#ubuntu-well-known-events-ubuntu-specific (better formatting than manpages.ubuntu.com). – jamesodhunt Aug 15 '12 at 16:11
3

These events are emited by either upstart itself or by mountall and all of them have their man pages:

mounting mounted virtual-filesystems local-filesystems all-swaps filesystem remote-filesystems started starting stopping stopped startup runlevel(7)

Any application can emit its own event, for example by

initctl emit suspend

Some of them you can see as the output of

grep emit /etc/init/*

More information also at:

http://netsplit.com/2008/04/27/upstart-05-events/

http://upstart.at/

arrange
  • 14,959