232

Under Windows, most applications and application data are stored in a special directory known as C:\Program Files (and occasionally C:\Program Files (x86)). What is the Ubuntu/Linux equivalent to this path? Is there even one?

Kaz Wolfe
  • 34,122
  • 21
  • 114
  • 172
  • 2
    If you want to know where are the files of specific package, you can use Synaptic package manager. Just search for package, and see its installed files. – Asmerito Feb 20 '11 at 08:17
  • 6
    I think this question would be improved by a reason for wanting an equivalent. There is a difference between, for instance, "lets see what I have installed and what I can run", and "I'm trying to find the save-game of this/that piece of software, so I can fiddle with it" and maybe even "I suspect some setting-file / ini-file for this program that I can tweak". Those could all be "Program Files" question, but have different answers here. – Nanne May 13 '13 at 09:03
  • 4
    Related (but probably shouldn't be considered a duplicate): How to understand the Ubuntu file system layout? – Eliah Kagan Jul 21 '13 at 02:43

10 Answers10

169

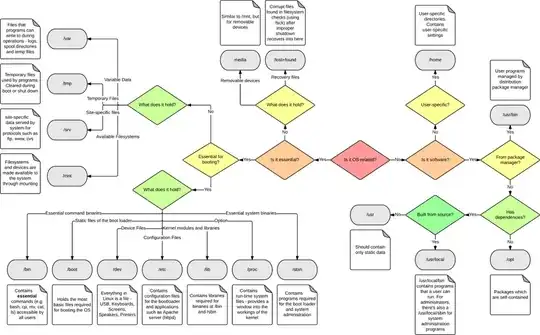
Late Answer - I've created a roadmap for beginners to follow. If they are looking for a file but don't know where to look, they can use the map to roughly navigate around. You can download a hi-res PNG here. You can find the related post here.

d4nyll
  • 2,664
  • 9
    this answer is ignored it should be at the top. –  May 17 '17 at 13:27
  • 1
    When I see it laid out like this, I realise it's no wonder modern distros try to hide this stuff. What a mess (beautiful mess). And I don't agree with this layout completely - it's brilliant, but for example /etc holds application configs as much as O/S configs, so it feels like it should be to the left of the second-from-right-most yellow "User Specific" question as a "no" branch. For example, apache is an application, it's not O/S essential. Neither is Docker, Folding@Home, VMware, or a host of others that use /etc for configs. Great diagram though. – Scaine May 05 '20 at 14:12
117

[EDIT: You should probably check out d4nyll's answer instead, which is a nifty map, acting as an extensive beginner's guide to the Linux file system]

/bin and /usr/bin is where the scripts are that start the programs. The direct equivalent of "Program Files" though is probably /opt or maybe/usr/share (see Filesystem Hierarchy Standard). That directory contains the various support files for most programs.

Nautilus showing /usr/share

There probably isn't a direct equivalent however, since, for example, library files are shared across the system (in /lib) and options are either user specified (in the user's home directory) or universally located in /etc.

So installing a program via a deb file, repository or build will likely place files in all of these locations.

[EDIT] And as others note, there is also /sbin and /usr/sbin. Plus /usr/local/bin, /opt/bin and even /usr/games/. So definitely not a direct comparison to c:\program files!

Scaine
  • 11,139
  • 5
    How about /opt? I've seen that hold many (usually closed-source or app-based) programs before in a similar way to Program Files. – Kupiakos May 14 '13 at 00:12
  • Seems to be going that way, with the advent of the Ubuntu Software Centre delivering its games there, certainly. But even then, hardly a direct comparison, really, is it? Might the closest thing these days though. – Scaine May 14 '13 at 23:03
  • See http://askubuntu.com/a/294492/41499 for what the /opt directory is for. – Gerhard Burger Jul 05 '13 at 06:36
  • /usr/local/bin is a semi-common location for software that might be not commonly used by a user/company. – Mark Stewart Nov 21 '18 at 00:44
  • And how is this OS better than Windows? I switched to it to try it is it bette for web develpment. But I can't understand those hierarchy things ... I've installed PhpStorm and it's now in 1238128 folders .. – Toma Tomov Jul 05 '19 at 20:48
  • 1
    If you're looking for productivity in the workplace, (1) Everything is terminal. Terminal is much faster than navigating through a hierarchy of options in a program. You usually have to google how to change a setting anyway which involves following a sequence of screenshots, now google gives you a copy-pastable command (2) cron's let you setup anything to run in the background and do whatever you want it to do (3) It's easy to use bash to automate anything you want to be automated – Nicholas Pipitone Aug 21 '19 at 03:21
  • Like, 'grep' is a big workflow optimizer for me, very easy to regex into anything in a whole directory. To justify file hierarchy, I mean just 10 min ago I wanted to set my volume past the max volume so a quick google tells me to use "pactl" so i made a bash script that took the argument as the volume and threw it into /usr/bin/setvol. Now, I simply do "setvol 150%" to set the volume to 150%, and the whole thing took about 90 seconds from the initial google. Want apache error logs? vim /var/log/apache2/error.log, easy. Want to change config? vim /etc/apache2/apache2.conf, ezpz. – Nicholas Pipitone Aug 21 '19 at 03:26
  • @NicholasPipitone I had to log in and comment on your comment... I'm all in on Linux but there is SOOO much betweeen google and vim that you have just skipped... :) That is not easier than clicking the speaker icon... and it didnt' take 10 minutes. Unix-like systems are, in my developer's opinion, far superior to Windows... You must have been trolling. You got me – kevcoder Aug 26 '19 at 14:25
  • @kevcoder My problem was 150% volume, the speaker icon can only go up to 100%. There are times I've had where the max volume just isn't loud enough, esp if I'm watching a video that was recorded very quietly. Trying to do anything "custom" or "out of the box" ends up just being a pain of editing the registry based on Google for explanations that may or may not be out of date, and if there's no registry option for it you have to install some third party tool, and it's otherwise just a pain if a tool doesn't exist you just can't do it. A copy paste command for basically anything is beautiful – Nicholas Pipitone Aug 27 '19 at 15:29
  • @kevcoder The 600 character limit of SO sounds large until you actually have to type in it lol. Like, how much Linux can I explain in a couple tweets? It's just for me, those were overwhelmingly the biggest time savers. In general terminal being favored over GUIs is what makes it so easy. Just recently I could write a command that automatically extracted pngs from inkscape files, meanwhile for Photoshop I'd have to install a third party utility like imagemagick because Photoshop doesn't have a command line option to do that out of the box. Inkscape just, assumes that you're a programmer – Nicholas Pipitone Aug 27 '19 at 15:39
  • I guess another thing I missed was everything being free. Inkscape and libre office, free & open source, ps or msword, costs money and closed source, no utilities to manipulate the closed source and obfuscated docx format, that also ends up not respecting backwards compatibility ever on each new version of Word if you do end up writing a utility that manipulates the file internals. That's another biggie, but not enough to mention it in my initial two comments. Chocolate kind of helps Windows in terms of making it more usable / closer to Linux but it's not the same imo. – Nicholas Pipitone Aug 27 '19 at 15:45
  • @NicholasPipitone you've said so much with "assumes that your a programmer" and "more usable / closer to Linux"... I think that we, I'm a programmer, forget that for most people their computer is a utility no different than the radio or phone.. they don't want to tinker and the GUI is easier. Otherwise I get you dude :) – kevcoder Aug 29 '19 at 22:31
  • @djvg Thanks for adding the link to https://refspecs.linuxfoundation.org/FHS_3.0/fhs/ch04s11.html#purpose26 but actually, it seems to contradict the answer! Compare: “The direct equivalent of "Program Files" though is probably /usr/share.” with “The /usr/share hierarchy is for all read-only architecture independent data files.” – Melebius Oct 01 '19 at 09:48
  • I quite rarely login to AskUbuntu these day (as you can probably tell), but I think you might be right, @Melebius. Probably /opt is the best fit (as per the first comment on this answer). But all of which suggests that there really isn't a great comparison to how Windows works! – Scaine May 05 '20 at 14:01
88

EDIT: See also d4nyll's answer below above for an excellent and beginner-friendly map!

Read my answer below for more info on what the PATH environment variable is, what .desktop files are, and how to find a specific program using various linux commands.

Original answer:


There is no easy answer.

/bin,/usr/bin, and /usr/share

As mentioned in the other answers, you can find most executables under /bin or /usr/bin, and the support files are installed in /usr/share.

/usr/local and /opt

There are however more directories in which Ubuntu installs applications. The PATH variable, which determines where to search for an entered command, might give you a clue, mine looks like (echo $PATH in a terminal):

/usr/local/cuda/bin:/usr/local/texlive/2012/bin/x86_64-linux:/usr/games:/home/gerhard/bin:/usr/lib/lightdm/lightdm:/usr/local/sbin:/usr/local/bin:/usr/sbin:/usr/bin:/sbin:/bin:/usr/games

As you can see some software is installed in /usr/local and have their own directory and bin. Another place where many programs are installed is /opt. The properties of these locations are explained by the Filesystem Hierarchy Standard, which is a very good read. Unfortunately, the difference between /opt and /usr/local is not very well explained, someone on the unix stackexchange had a more elaborate explanation:

  • /usr/local is a place to install files built by the administrator, usually by using the make command. The idea is to avoid clashes with files that are part of the operating systems that would either be overwritten or overwrite the local ones otherwise. eg. /usr/bin/foo is part of the OS while /usr/local/bin/foo is a local alternative,
  • /opt is a directory to install unbundled packages each in their own subdirectory. They are already built whole packages provided by an independent third party software distributor. For example someapp would be installed in /opt/someapp, one of its command would be in /opt/someapp/bin/foo [and then usually a symbolic link is made in one of the bin directories in the PATH, or the program is called from a desktop file (see below)].

Finding a specific program or command

.desktop files

To find out where a specific program is installed, you can do a number of steps. First you need to locate its .desktop file. Desktop files are simular to shortcuts in Windows, and for system applications they are located in /usr/share/applications. The desktop files for applications that are only available for the current user are in ~/.local/share/applications. Take for example Google Chrome, which has the desktop file /usr/share/applications/google-chrome.desktop and look for the line that starts with Exec=, this determines how to start Google Chrome. It says:

Exec=/opt/google/chrome/google-chrome

So you know Google Chrome is in /opt.

Now for Mozilla Firefox which is located in /usr/share/applications/firefox.desktop. It simply says

Exec=firefox %u

At first this doesn't seem to help that much, but then you realize that firefox must be in a directory that is in the PATH variable (most likely a bin), and we can look it up (see below).

Looking up commands

To look up commands you can use one or more of the following: type, which and whereis (I've included a link to their manual pages online).

  • type: it describes a command, and indicates how it would be interpreted if used as a command name. Possible types for a command are:

    1. alias (shell alias)
    2. function (shell function)
    3. builtin (shell builtin)
    4. file (disk file)
    5. keyword (shell reserved word)

    (type itself is a shell builtin, try it with type type :P)

    Executing type firefox gives us

    firefox is /usr/bin/firefox
    

    which is what we wanted to know

If a command is a file (which you checked with type) you can then also use:

  • which: shows the full path of the command,

    Executing which firefox gives us

     /usr/bin/firefox
    
  • whereis: locate the binary, source, and manual page files for a command.

    Executing whereis firefox gives us

    firefox: /usr/bin/firefox /etc/firefox /usr/lib/firefox /usr/lib64/firefox /usr/bin/X11/firefox /usr/share/man/man1/firefox.1.gz
    

Bonus

You can inspect /usr/bin/firefox closer with ls -l /usr/bin/firefox and this gives:

/usr/bin/firefox -> ../lib/firefox/firefox.sh*

It appears that /usr/bin/firefox is 'only' a symbolic link to the script /usr/lib/firefox/firefox.sh. If you inspect the script you discover that the script calls /usr/lib/firefox/firefox.
You may rest in peace now :)

  • Pretty cool answer. One question, what is Symbolic Link? Is it Windows shortcut equivalent? – Quazi Irfan Jun 02 '15 at 23:35
  • @iamcreasy thanks! Yes, they are a sort of shortcut, but with the main intention of avoiding file copies. The windows shortcuts are more comparable to. desktop files, which can be used to create, for example, startmenu items. – Gerhard Burger Jun 03 '15 at 05:37
  • Why would someone use .desktop file over symbolic links and vice versa? – Quazi Irfan Jun 03 '15 at 10:48
  • 1
    @iamcreasy In .desktop files you can add extra information, such as a description and an icon (see an example here: http://standards.freedesktop.org/desktop-entry-spec/latest/apa.html), it's a 'regular' file. A symbolic link is a 'special' file that only links to another file. I find this hard to explain properly but maybe you can find a better answer here: http://superuser.com/questions/253935/what-is-the-difference-between-symbolic-link-and-shortcut – Gerhard Burger Jun 03 '15 at 11:54
18

There is no single directory that is the exact equivalent of Program Files folder. The way Linux arranges things is a lot different than Windows.

In windows, every program that we install gets its own directory inside the Program Files directory. In that directory, further sub-directories are created for different kind of files. There is no fixed structure for sub-directories. Programs decide for themselves what they want to call each directory and where they want to put what.

But in Linux when a program is installed, different kind of files are copied to different locations. Executables are copied to /usr/bin, library files to /usr/lib, documentation to one or more of /usr/man, /usr/info and /usr/doc. If there are configuration files, they are usually in the user's home directory or in /etc.

binW
  • 13,034
  • Is there any reason for this grouping of files based on their purpose rather than based on the application the files belong to? Is the "Unix file grouping style" generally more convenient from a system administrator perspective? – jojman Nov 17 '16 at 23:58
  • 1
    not really. Its a design choice that they made I think. Although it does enable making utilities like "man", "info" or many others which depend on this file structure. For example "man" knows where to look for documentation for each command. If there is no standard location of docs, man can't work. – binW Nov 23 '16 at 15:27
11

The C:\Program Files folder would be /usr/bin in Ubuntu. /bin looks more like C:\windows.

From the manual page of the filesystem hierarchy:

/bin      This directory contains executable programs which are needed  in
          single user mode and to bring the system up or repair it.
/usr/bin
          This is the primary directory  for  executable  programs.   Most
          programs  executed  by  normal  users  which  are not needed for
          booting or for repairing the system and which are not  installed
          locally should be placed in this directory.

Ubuntu has a different structure than windows. Ubuntu places almost all applications in one directory, say /usr/bin. Windows would make a new folder, say Mozilla Firefox, and add configuration, executables, DLL's, images, etc. in it. Ubuntu splits them up, executables go in /usr/bin, system-wide configuration in /etc, shared objects in /usr/lib, images in /usr/share, ...

Lekensteyn
  • 174,277
6

Linux 'Program Files' are in the whole hierarchy. It could be on /usr/bin, /bin, /opt/..., or in another directories.

I think you are going to find some file related to your application. Then, I have an idea on how to looks files which are installed on program installation.

  1. Install synaptic by issuing sudo apt-get install synaptic on terminal.
  2. Look for package you want, search on the search text input.
  3. Right-click the package and select Properties.
  4. Move to Installed File tab. The result is same as dpkg -L package_name.
  5. There you'll find all files installed for the package.

It is because linux move the installed file to directories separately based on their type.

  • Executable goes to /usr/bin or /bin.
  • Icon goes to /usr/share/icons or on ~/.local/share/icons for local.
  • Whole application (portable) on /opt.
  • Shortcut usually on /usr/share/applications or on ~/.local/share/applications
  • Documentation on /usr/share/doc
  • Library / module on /usr/lib

And many other directories. (CMIIW, accepting correction)

Abdillah
  • 666
  • 4
  • 14
3

The way that Linux and Windows programs are installed is quite different.

The common pattern in Windows is for a program; or a bunch of programs, from one vendor go into its own sub directory in C:\programs\vendor or something similar.

In Linux, your files are split up between specific sub directories depending on their function. There are directories for libraries, icons, man pages, Log files, configuration and so on. You may use some of them, but the system will manage all of them. They are not coupled together, but exist together with similar files from other programs.

So there is no real equivalent to that Windows directory structure in a regular Linux implementation.

user unknown
  • 6,507
3

In this answer when I say Unix I mean Unix as well as Unix-like operating systems.

Ubuntu doesn't really have a programs folder containing all of the data for each program. In Unix and Unix-like operating systems, EVERYTHING is a file, even the terminal commands. They're files as well. The way Unix handles programs can be pretty chaotic, and organized at the same time.

Icons for programs are stored in /usr/share/icons/*, program executables are usually stored in /usr/bin, /bin, and other places with bin directories (bin is obv short for binary). Libraries that programs depend on are in /lib.

So you end up with not a directory containing all of the data for one program, but the data for the program spread out. While at first this seems very disorganized, it allows for sharing of standard things like libraries and icons.

Thanks to permissions for each file, the idea of everything being a file is very brilliant to be honest. It makes Unix MUCH more secure than other operating systems.

2

If you install own programmes, I recommend 1 folder:

Timo
  • 237
-3

Look in /bin, /usr/bin, and anything else that says bin.

Seth
  • 58,122
cpu2
  • 65
  • 4