THE SUN'S HEAT.
19
of variation in the total heat-supply has, however, proved too small for measurement with our present instruments, and science waits anxiously for apparatus and methods of delicacy adequate to deal with the problem. We are as yet entirely uncertain whether, at the time of a sun-spot maximum, the solar radiation is more or less powerful than ordinary.
There has been a great deal of pretty vigorous discussion as to the temperature of the sun, and that the subject is a difficult one is evident enough from the wide discrepancy between the estimates of the highest authorities. For instance, Secchi originally contended for a temperature of about 18,000,000° Fahr. (though he afterward lowered his estimate to about 250,000); Ericsson puts the figure at 4,000,000

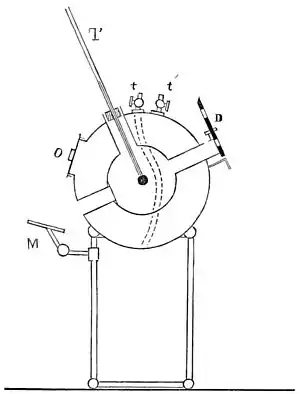
Fig. 3.—Violle's Actinometer.
or 5,000,000; Zöllner, Spoerer, and Lane name temperatures ranging from 50,000° to 100,000° Fahr.; while Pouillet, Vicaire, and Deville have put it as low as between 3,000° and 10,000° Fahr. The intensest artificial heat may perhaps reach 4,000° Fahr.
The difficulty is twofold. In the first place, the sun can not properly be said to have a temperature, any more than the earth's atmosphere can. The temperature of different portions of the solar envelope must vary enormously, increasing fast as we descend below the surface; so that in all probability there may be a difference of thousands of degrees between the temperature at the upper surface of the photosphere and that at the sun's center, or even at the depth of a few thousand miles.