916
BICYCLE
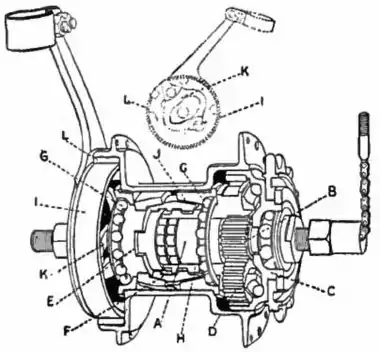
inside the hub, the whole combination being termed a coaster hub. Fig. 12 shows a sectional view of the Eadie two-speed coaster, in which the free-wheel clutch and brake are combined with a two-speed gear. The free-wheel clutch action is as follows: A forward pressure of the pedals turns the externally threaded driving cone H in the internally threaded cone F, the latter being thus forced to the right into engagement with the cup J which is screwed to the hub-shell, thus forming a friction driving clutch. The pedals being held stationary the driving cone H is stationary, and the hub running on the ball bearings G, the cone F travels towards the left until released from the cup J, when it also remains at rest. In this type of free-wheel clutch it is essential that there be little or no friction between the screwed surfaces of H and F, else on beginning to pedal, the cone F may remain stationary relative to the driving cone H, and no engagement between F and J may take place. If F be prevented from turning faster than the hub-shell, as is sometimes done by a light spring between the two, the engagement of the friction clutch must take place as soon as the pedals tend to move faster than the speed corresponding to that of the hub-shell.
![]() |
| Fig. 12.—Eadie Two-speed Coaster Hub. |
Brakes of many types are used, differing in the place and mode of application. The tire brake has fallen into disuse, rim brakes and internal hub brakes being usual. The retarding force that can be applied by a brake is limited by the possibility of skidding the wheel. In riding at uniform speed, without acceleration, the greater part of the load is on the rear-wheel; but as soon as the brake is applied to cause retardation the wheel load distribution is altered, more load being thrown on the front wheel. Thus the most powerful brake is one applied to the front wheel. On the other hand, a front-wheel brake often sets up an unpleasant vibration of the front fork. On a greasy road too powerful pressure on the front-wheel brake may cause a side-slip with no chance of recovery; while with the back-wheel brake recovery is possible. The Bowden system of transmission, which is largely used for cycle brake work, consists of a steel stranded cable inside a flexible tube formed by a closely wound spiral of steel wire, the cable being practically inextensible and the spiral tube practically incompressible; if the ends of the latter be fastened it forms a guide tube for the cable, any movement given to one end of the cable being transmitted to the other end. The spiral tube may be led round any corners, but the frictional resistance of the cable inside the spiral tube increases with the total angle of curvature of the guide tube; the laws of friction of a rope passing over a drum apply. In fitting the Bowden system the total curvature should therefore be kept as small as possible. With a back-pedalling rim brake the cycle cannot be wheeled backwards unless a special device is used to throw the operating clutch out of action. A back-pedalling brake is most conveniently applied inside the hub, as in the coaster hub. In the Eadie two-speed coaster (fig. 12) the braking action is obtained by the expansion of the steel band I against a phosphor bronze ring L carried by the rotating hub-shell. The steel band I is mounted on a disk with a projecting arm, the end of which is clipped to the frame tube. The expansion of the steel band is effected by the movement of the lever K fixed to the cone E. On moving the pedals backward the screw drive-ring H forces the cone nut F with which it engages to the left into contact with the cone E. The backward movement of the pedals being continued sets up the required movement of the lever K, and applies the brake.
![]() |
Fig. 13.—Sunbeam Two-Speed Gear. |
Variable Speed Gears.—The effort required to propel a bicycle varies greatly, according to the conditions of road surface, gradient up or down hill, wind against or behind. To meet these variable conditions, a variable speed-gear is an advantage. The action of the human motor is, however, so entirely different from that of a mechanical motor that it is easy, without practical experience, to over-estimate the value of a variable speed gear. Probably from 50 in. to 80 in. represents the greatest useful range of gear for an average rider. With a gear lower than 50 in., the speed of climbing a steep gradient is so slow that balancing difficulties begin, and it is better to walk up. With 80 in. gear and 7 in. cranks, the speed of pedalling, even at 25 miles an hour, is not irksome, provided the conditions are favourable. For those who have not cultivated the art of quick pedalling the useful range of gear under favourable conditions may be extended to say 90 in. or 100 in. The gear-ratio of a two-speed gear is the ratio of the high to the low gear. The most suitable gear-ratio for any rider will depend upon his personal physique and the nature of the country in which he rides. For a middle-aged rider of average physique a gear-ratio of 125 : 100 is suitable, for those of weaker physique the gear-ratio may with advantage be greater, say 137·5 : 100; while for road racing it may be smaller, say 117:100. With a three-speed gear the low and high gears should be chosen respectively below and above the single gear which suits the rider, the middle gear being about the same as the rider’s usual single gear.
All the variable speed gears at present made consist of toothed wheel mechanism either at the hub or crank-bracket, and nearly all are based on the same epicyclic train of toothed wheels. At one speed there is no relative motion of the toothed wheels, the whole mechanism revolving as one solid piece; this is called the “normal” speed. At the other speed one part of the mechanism is held stationary and the driven part revolves faster or slower than the driver, according as the gearing is up or down. In some two-speed gears the normal is the high speed, in others the low. In expressing the gear-ratio, the normal speed will be denoted by 100. At the normal gear there is of course no additional friction. The type of two-speed gear used practically settles whether the normal gear is at high or low speed; but it seems best, other things being equal, to have the low speed the normal gear, as then the conditions are worst. If the high speed is at normal gear, then at low speed the chain gears up and the two-speed gear gears down; which is, to say the least, a roundabout transmission.
Fig. 13 is a sectional view of the Sunbeam two-speed gear which is arranged at the crank-axle, and clearly shows the relative disposition of the toothed wheel mechanism common to nearly all cycle speed gears. The chain-wheel is fixed to the annular wheel A; the planet carrier C is fixed to the crank; and when the sun-wheel D is held stationary, the chain-wheel is driven faster than the cranks. When the sun-wheel D is released, the planet carrier C drives the annular wheel A by the ratchet free-wheel clutch; the part thus revolves as a solid piece, and gives the normal or low speed. The gear-ratio is 133·3 : 100.
![]() |
Fig. 14. |
Fig. 14 is a sectional view of the “Hub” two-speed gear, the chain-wheel or free-wheel clutch being omitted. In this the annular wheel is the driver, and the planet carrier is part of the hub-shell. When the central pinion is held stationary the hub is driven at a less speed than the chain-wheel; the gear-ratio is 100 : 76·2.
In the Fagan two-speed gear, shown combined with the Eadie coaster hub in fig. 12, the sun-wheel B can be moved laterally by the striking gear, so as to engage with the chain-wheel centre C, giving normal gear, or with an internally toothed wheel A fixed to the spindle. The chain-wheel centre C carries the annular wheel, and the four planet pinions D are mounted on the driving cone H. Thus the gear gives a reduction of speed, the gear-ratio being 100 : 75.

