< Circuit Theory < Phasors < Examples
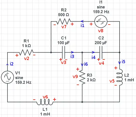
Complex 3R, 2L, 2C, voltage and current source circuit

Given that the voltage source is defined by and the current source is defined by , find all other voltages, currents and power of the sources.

Circuit marked up for analysis

Knowns, Unknowns and Equations

Knowns:
Unknowns:
Equations:

Solutions and Analysis

numeric solution calculated in the phasor domain
simulation at circuitlab
This article is issued from Wikibooks. The text is licensed under Creative Commons - Attribution - Sharealike. Additional terms may apply for the media files.